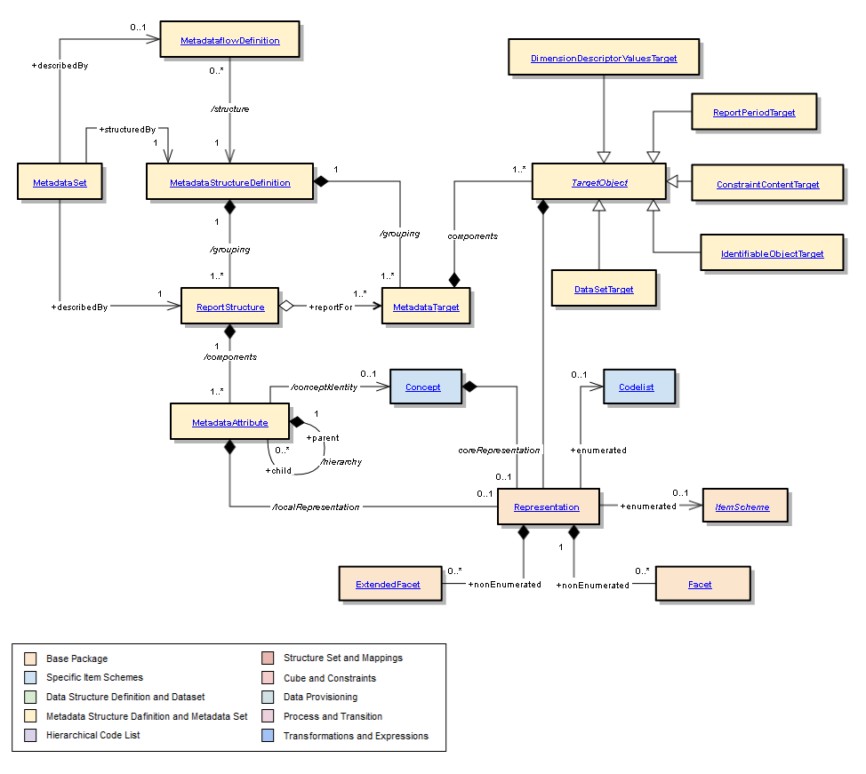
Explanation of the diagram

In brief a MetadataStructureDefinition (MSD) defines:

  • The MetadataTarget which defines the components (TargetObject) and their Representation which are valid for this MetadataStructureDefinition, and which are the metadata target object of one or more ReportStructure
  • The ReportStructures comprising the MetadataAttributes that can be associated with the object type identified in the referenced MetadataTargets, and hierarchical structure of the attributes

The MetadataTarget comprises one or more TargetObjects. The combination of TargetObjects identifies a specific object type to which metadata can be attached in a MetadataSet. The TargetObject is one of the following:

  • DimensionDescriptorValuesTarget - this allows the specification of a full or partial key (as used in a dataset) to be specified in a MetadataSet as the target object
  • IdentifiableObjectTarget – this defines a specific object type, which can be any IdentifiableArtefact
  • DataSetTarget – this specifies that the target object is a DataSet
  • ReportPeriodTarget - this specifies that the report period must be present in the MetadataSet
  • ConstraintContentTarget – this specifies that target object is the content of an AttachmentConstraint i.e. the part of the data set or metadata set identified by the content of an AttachmentConstraint

The valid content of a TargetObject when reported in a MetadataSet is defined in the Representation. This can be an enumerated representation (i.e. a reference to one of the sub clases of ItemScheme – these are Codelist, ConceptScheme, OrganisationScheme, CategoryScheme, or ReportingTaxonomy) or non enumerated.

Thus a single MetadataStructureDefinition can be defined for a discrete set of related object types. For example, a single definition can be constructed to define the metadata that can be attached to any part of a Data Structure Definition, or that can be attached to any artefact concerned with the reporting of quality metadata (such as data provider and (data) category). The MetadataTarget specifies the identification properties of a specific object type to which metadata can be attached in a MetadataSet. For example, in a DataStructureDefinition the MetadataTarget might be a Dimension, and therefore the TargetObjects are those that uniquely identify a Dimension. This will include both the DataStructureDefinition and the Dimension (both of these are an IdentifiableArtefact and will use the IdentitifableObjectTarget) as both TargetObjects are required in order to identify uniquely a Dimension).

The ReportStructure comprises a set of MetadataAttributes - these can be defined as a hierarchy. Each MetadataAttribute identifies a Concept that is reported or disseminated in a MetadataSet (/conceptIdentity) that uses this MetadataStructureDefinition. Different MetadataAttributes in the same ReportStructure can use Concepts from different ConceptSchemes. Note that a MetadataAttribute does not link to a Concept that defines its role in this MetadataStructureDefinition (i.e. the MetadataAttribute does not play a role).

The MetadataAttribute can be specified as having multiple occurrences and/or specified as being mandatory (minOccurs=1 or more) or conditional (minOccurs=0). A hierarchical ReportStructure can be defined by specifying a hierarchy for a MetadataAttribute.The ReportStructure is associated to one or more of the MetadataTargets which specify to which object the MetadataAttributes specified in the ReportStructure are attached when reported in a MetadataSet. It can be seen from this that the specification of the object types to which a MetadataAttribute can be attached is indirect: the MetadataAttributes are defined in a ReportStructure which itself is attached to one or more MetadataTarget and the actual object is identified by the TargetObjects comprising the MetadataTarget. This gives a flexible mechanism by which the actual object types need not be defined in concrete terms in the model, but are defined dynamically in the MetadataStructureDefinition, in much the same way as the keys to which data observation are “attached” in a DataStructureDefinition. In this way the MetadataStructureDefinition can be used to define any set of MetadataAttributes and any set of object types to which they can be attached.

Each MetadataAttribute can have a Representation specified (using the /localRepresentation association). If this is not specified in the MetadataStructureDefinition then the Representation is taken from that defined for the Concept (the coreRepresentation association). The definition of the various types of Representation can be found in the specification of the Base constructs. Note that if the Representation is non-enumerated then the association is to the ExtendedFacet (which allows for xhtml as a FacetValueType). If the Representation is enumerated then is must use a Codelist.

The MetadataStructureDefinition is linked to a MetadataflowDefinition. The MetadataflowDefinition does not have any attributes in addition to those inherited from the Base classes.