ObjectGroupDefinitionExplanatory Text
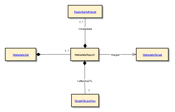
MetadataReportMetadata Structure Definition and Metadata Set

A set of values for Metadata Attributes defined in a Report Structure of a Metadata Structure Definition.