![]()
| Object | Group | Definition | Explanatory Text | Link to GSIM |
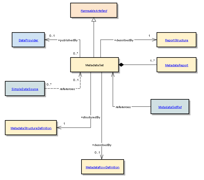
| MetadataSet | Metadata Structure Definition and Metadata Set | Organised collection of reference metadata. | In SDMX the metadata set must conform to the specification in a Metadata Structure Definition. The metadata set contains one or more reports, each report comprising the metadata content (a set of attributes and corresponding content), and the identification of the precise object to which the metadata are to be attached. The metadata can be attached to any SDMX artefact that can be identified (e.g. structural artefact such as a code, concept, dimension or a part of a data set such as a partial series key or observation). In SDMX the type of report defined in a Metadata Structure Definition is known as “reference metadata” which are typified by quality metadata but can contain any type of metadata. These metadata are generally not reported with the data (as data attributes in a data set) and are often collected to a different schedule to the data, are derived from separate (from the data) repositories and collected from/reported by systems different from the statistical data warehouse | Referential Metadata Set |