Object
Group
Definition
Explanatory Text
Link to GSIM
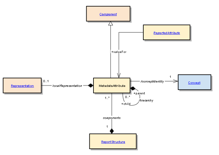
MetadataAttribute
Metadata Structure Definition and Metadata Set
Identifies a Concept for which a value may be reported in a Metadata Set.
Referential Metadata Attribute