Object
Group
Definition
Explanatory Text
Link to GSIM
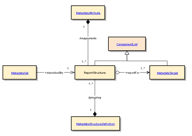
ReportStructure
Metadata Structure Definition and Metadata Set
Defines a set of concepts that comprises the Metadata Attributes to be reported.
Referential Metadata Structure