![]()
| Object | Group | Definition | Explanatory Text |
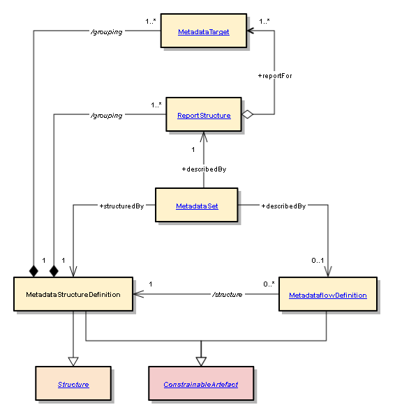
| MetadataStructureDefinition | Metadata Structure Definition and Metadata Set | Specification of the allowed content of a metadata set in terms of attributes for which content is to be provided and to which type of object the metadata pertain. | An MSD defines the reference metadata to be collected or reported by specifying the concepts required, how these relate to each other, their presentational structure and to which objects they are to be attached. |